¿Cómo Publicar?

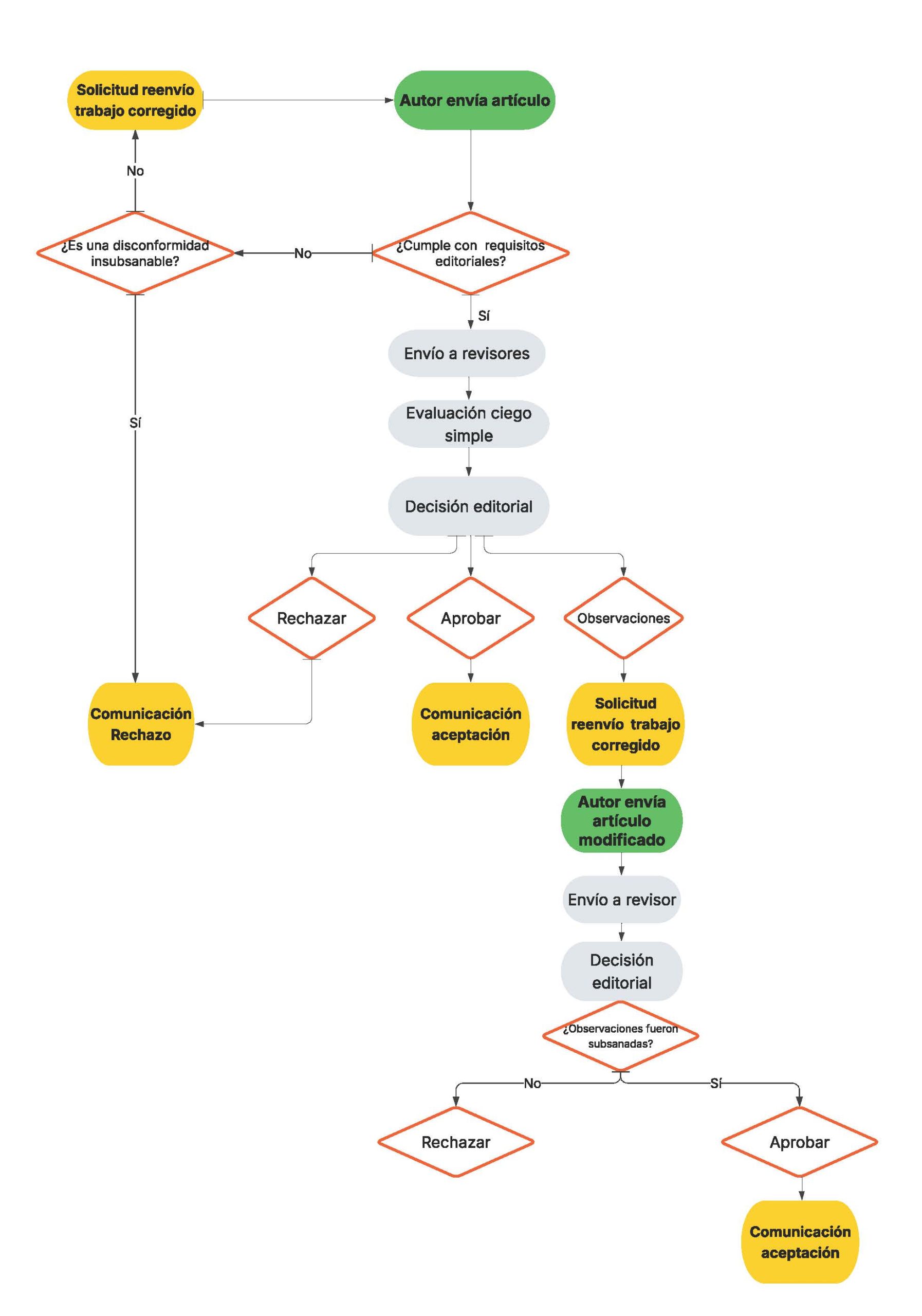
Proceso de revisión

Los trabajos se someten al sistema de revisión de ciego simple.